一、项目概况:
根据国家有关法律法规规定和医院管理规定,拟对本院康复设备采购进行院内询价,充分体现“公平竞争、服务高效、择优选择”的原则。
1. 相关资质:供应商应具备《中华人民共和国政府采购法》第二十二条规定的条件,同时,合格投标人必须达到以下商务要求:工商营业执照、法人授权,质量认证证书、取得国械备的注册证号。
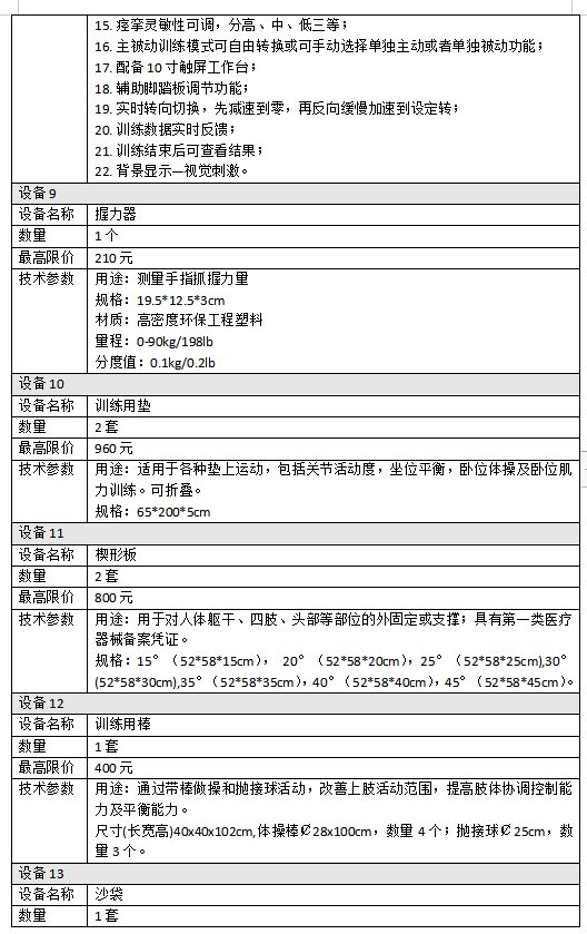
2.采购要求:本项目不接受联合体投标。设备9至设备13为必须响应项,前8项(设备1至设备8)允许分段投标。功能参数详见询价文件。
3.响应文件:
提交截止时间:2025年9月17日14时(北京时间)。
地点:408会议室。
封装:一正四副共5份,资质、报价文件必须签章密封,产品彩页可另附。
4.询价时间:2025年9月17日(星期三)14时
5.公告期限:自本公告发布之日起5个工作日。
6.联系人:姚先生 13819278668
杭州未来科技城医院
2025年9月9日







上一条:杭州未来科技城医院设备计量/校准服务竞争性磋商 项目结果公示
下一条:没有了